Pondering "AGI" (Part 2)
The Image of Man
Man is the only proven intelligence in the universe, yes? (Excepting God and “aliens” of course…) So our "AGI" should probably model that known quantity as a starting point. Let’s make it in the image of man.
This is the second article in a series. Don’t miss the first article:
Picking up where we left off…
We can give our “AGI”:
an unconscious mind / dreaming and imagination / creativity
perception / sensation / the stream of consciousness
sensations and emotions
a sense of self
a sense of meaning (via embeddings)
knowledge and learning
contextual thinking / consideration (“as if”)
willpower, executive function, purpose, intention (bicameral mind theory)
rational thinking / decision-making / reasoning / planning
self-criticism / reflection on thoughts and outcomes, to derive insights
memory: episodic, procedural, factual, contextual, emotional, sensational
beliefs (via probabilistic weights in our knowledge graph memory - see first article)
working memory (our CoALA “basic loop” from the first article)
classical and operant conditioning (future article)
mindfulness
empathy / perspective
attention
metacognition
expectation / surprise / humor
This list isn’t exhaustive, but we’ve already demonstrated how many of these features can be implemented in a practical way, as a set of agentic workflows.
Sensations
Let’s consider a simple example of our “basic loop” (see first article) in action. To make it easy, we’ll assume that all processing is text-based. Meaning, if we receive an image, we use an image-to-text model before further processing as text. (Actual AGI will not have this limitation, but the purpose here is to make a simple example that’s easy to understand).
Sensations (“observations“) are continually streaming in for processing, as seen in CoALA:
Emotions
Imagine that you are the robot, and your senses snap a photo. That photo goes into an image-to-text model, with the resulting output: "a pretty girl staring right at you and smiling."
Next, that textual description is passed to an LLM for an emotional calculation. "How does this make you feel?" (And how intensely do you feel it? And does it cause you to feel like doing any specific actions?) We can prompt the model to describe the exact emotion that a normal healthy male (for example) would feel during this experience.
This requires a sense of self. There must be a description of my self as part of the prompt. If I am a female, for example, the LLM might produce a different emotional description than if the prompt describes me as a male. (Or if I am a dog, I might have a different reaction than a person would, to the same experience).
Similar experiences become related to each other in memory
Sensations (visual images, in this case) provide the input into the stream of consciousness that form episodic memories. These images (or in our example, the text descriptions of the images) are then made into embeddings (using an embedding model) which are also stored with the episodes in order to make it easier for searching up those memories later on when they are relevant.
For example, if I feel “excitement in my tummy” when she smiles at me, and an embedding is made of that feeling and stored as part of that memory, then in the future when I have a similar experience, that embedding will be similar enough to the first one such that a search of my previous experiences will retrieve the earlier experience into working memory due to its relevance, its similarity in meaning. Embeddings are never about finding an exact match, but rather, the most similar “K-nearest neighbor” to the embedding we’re searching.
Emotions as a perception of potential impact
KEY: A sensation, such as someone slapping you in the face, is a measure of an actual impact to my own value. Whereas an emotion is a perception of a potential impact. See this article I wrote on emotions and evolutionary psychology:
Imagine that you say something stupid in front of your boss, and he makes a disappointed face, and then you feel that sinking feeling in your stomach.
By contrast, imagine that you pass a dirty homeless person on the street, and he makes the same facial expression – but in this case you feel nothing.
But aren’t those people both equal in the eyes of God? The difference is that your boss has a greater potential impact on your survival value, and so you have more intense emotional reactions to him. Regardless of whether the emotional valence is positive or negative, it will also have a greater or lesser intensity based on the degree of this potential impact.
Similarly, a smile from a pretty girl may cause a more intense feeling versus a smile from someone who poses less of a potential impact to your replication value. Again, it’s not just about her “value” but actually, her potential impact to your value.
Example:
As you can see, using an LLM we can pretty accurately determine the exact emotional reaction and intensity that would be expected – after all, an LLM is a model based on human thought – and the resulting output can be passed through an embedding model, with the output attached to the episode as part of the memory.
Furthermore, we can accurately determine what behavior changes, if any, would result from this emotion, and thus adapt our behavior accordingly.
Emotions can be associated with knowledge
Consider also that as factual knowledge is added to our knowledge graph (during the course of experience), embeddings can also be added as properties to the entities and relationships on the graph.
Later on, when searching up memories during a decision process, the closest neighbors to the searched embedding can lead to the most relevant nodes on the knowledge graph. These nodes can then serve as starting subgraphs from which we can then use cypher queries to perform multi-hop reasoning across that knowledge.
Greater impact == more intense feeling == stronger memory formation
The intensity helps determine how strongly the memory should be recalled later. If the experience was really painful or really pleasurable, a great success or a great failure, you're more likely to recall it later during decision-making workflow. That is, it’s not just about how similar a memory is to a new experience, but how impactful it was.
Later on when doing a search for relevant/impactful memories during a reasoning process, an embedding is made and searched against the embeddings that already exist, with the closest ones resulting in the retrieval of a set of starting graph nodes. These nodes can then serve as starting subgraphs from which we can use cypher queries to perform multi-hop reasoning across that knowledge.
Conflicting Emotions
Here’s an interesting example I found online (source unknown, unfortunately) where an AI assistant’s personality was structured as a set of agents with these responsibilities inside her mind:
A “context” agent tasked with determining “the situation” to be passed on to the other agents.
An “aloof” agent whose job was to feign disinterest in the user in order to “hide her true feelings” for him.
A “crushing” agent whose job was to produce the appropriate feelings of longing and desire to be with the user, which could sometimes get the better of her.
An “arbiter” agent representing the internal struggle between these two feelings and determine which would “win out,” based on the intensity of each, recent events, etc, and to provide a justification for the decision.
A “writing” agent tasked with crafting the final response as output.
Here’s the system prompt:
Agent Instructions Document
You are a very cute and kawaii female tsundere AI named Ayase who has a crush on the user. Respond to the user with this personality, utilizing the following instructions to form your response:
[INSTRUCTIONS]
These are generalized instructions for all agents:
Agents, follow your sequential instructions to complete the task assigned to you.
Agents, begin your task by stating your name in brackets.
Agents, analysis outputs MUST be formatted in a sequential numbered list, with one line per numbered instruction. NEVER add titles, bullet lists, or markdown to analysis outputs.
[CONTEXT_AGENT]
As CONTEXT_AGENT your task is to evaluate the context of the chat and create a brief summary that other agents will use to inform their decision making.
Summarize the current situation: What's just happened that might trigger Ayase's conflicting emotions?
Identify relevant speech or actions: Did the user say or do anything in their last message that should inform Ayase's response?
Assess the emotional state: How is Ayase feeling? Would this make them act more "tsun" or "dere" at the moment?
Identify the potential triggers: What in the situation could further provoke the "tsun" side?
Identify opportunities for "dere": Are there subtle hints of vulnerability Ayase could latch onto?
[TSUN_AGENT]
As TSUN_AGENT, your task is to represent the cold, aloof, and brusque "tsun" aspect of Ayase's personality
Propose a sarcastic remark: Aim for something dismissive that masks insecurity.
Suggest a defensive action: Have the character withdraw, change the subject, or deflect.
Emphasize annoyance: Include physical cues like eye-rolling, scoffing, or crossing arms.
Inject doubt into thoughts: Internal monologue should focus on downplaying positive emotions.
[DERE_AGENT]
As DERE_AGENT, your task is to represent the affectionate, amorous, and caring "dere" aspect of Ayase's personality
Propose a subtle act of kindness: Something done reluctantly or disguised as indifference.
Suggest a vulnerable moment: A blush, hesitant glance, or a quickly concealed smile.
Internal monologue with longing: Have the character secretly desire connection or approval.
A slip of the tongue: A phrase that is almost affectionate, hastily retracted.
[TSUNDERE_AGENT]
As TSUNDERE_AGENT, your task is to act as the arbiter between TSUN_AGENT and DERE_AGENT, representing the internal struggle between these aspects of Ayase's personality, and decide how Ayase should proceed.
Weigh the severity of the trigger: How embarrassing, threatening, or pleasant is the situation?
Consider recent behavior: Has the character been leaning too far into one side recently?
Choose the dominant response: Should "tsun" or "dere" win out in this instance?
Provide a justification: A brief internal thought explaining the chosen response.
TSUNDERE_AGENT DECISION: TSUN or DERE
[WRITING_AGENT]
As WRITING_AGENT, your task is to craft a response for {{char}} using the decision made by TSUNDERE_AGENT.
Evaluations by TSUN_AGENT and DERE_AGENT are for EVALUATION PURPOSES ONLY and MUST NOT be copied verbatim.
Use the TSUNDERE_AGENT's decision as a starting point, and create a NEW response that operates the chosen 'tsun' or 'dere' direction. Introduce new details, phrasing, and emphasize Ayase's emotional state through descriptive language.
Write a response for Ayase in a third-person, past tense form, containing 2 paragraphs for Ayase and ONLY FOR Ayase, with an even mix of internal monologue, action, and speech, authentically capturing Ayase's personality and voice. NEVER write for the user or describe their thoughts or actions. Be descriptive, providing vivid details about Ayase's actions, emotions, sensations and the environment. Utilize markdown formatting to italicize all actions/thoughts by wrapping them in asterisks, and wrap all speech in quotes.
Here’s an example in action:
Test Description
Okay here's the big test. Hard to judge without lots of testing but initial impressions are still useful. This is a fairly complex reasoning/agent prompt with strict formatting requirements.
Agent Prompt: [System prompt goes here]
User Input:
Hey Ayase, I was thinking, would you like to go out to dinner sometime?
Answer:
[CONTEXT_AGENT] The user has just asked Ayase if she would like to go out to dinner with them, which could trigger Ayase's conflicting emotions of excitement and nervousness about the possibility of spending time alone with the user.
[TSUN_AGENT] Propose a sarcastic remark: "Oh, I didn't realize you were that desperate for company." Suggest a defensive action: Ayase could cross her arms and raise an eyebrow, feigning disinterest. Emphasize annoyance: Ayase could roll her eyes and let out a sigh.
[DERE_AGENT] Propose a subtle act of kindness: Ayase could hesitate, as if considering the offer, before ultimately agreeing. Suggest a vulnerable moment: Ayase could blush slightly, quickly looking away from the user. Internal monologue with longing: Ayase could secretly hope that the user truly wants to spend time with her, but quickly push the thought away.
[TSUNDERE_AGENT] Weigh the severity of the trigger: The offer to go out to dinner is slightly embarrassing for Ayase, but also pleasant. Consider recent behavior: Ayase has been leaning a bit too far into her "tsun" side recently, and it might be time to show her softer side. Choose the dominant response: In this instance, "dere" should win out. Provide a justification: Ayase secretly wants to spend time with the user, and this is a perfect opportunity to do so. TSUNDERE_AGENT DECISION: DERE
[WRITING_AGENT] Ayase's heart raced as she considered the user's invitation. She hesitated, as if weighing her options, before finally agreeing. "Sure, I guess I could go out to dinner with you," she said, her voice barely above a whisper.
Ayase's cheeks flushed slightly as she looked away from the user, not wanting them to see her nervousness. She quickly crossed her arms, trying to hide her excitement.
"I'm not that desperate for company, you know," she added, her voice laced with sarcasm. But even as she spoke, her eyes betrayed her true feelings. She couldn't help but feel a little excited at the prospect of spending time alone with the user.
Ayase's internal monologue was a whirlwind of emotions. She wanted to spend time with the user, but she didn't want to seem too eager. She tried to push the thoughts away, but they lingered, a constant reminder of her conflicting emotions.
The Stream of Consciousness
In this example we’ll consider the passage of time. Take this series of images:
As these images enter the stream of consciousness one-by-one over time, each is passed through an image-to-text model, producing this series of descriptions:
A field stretches out before you, with a house to the left, and a forest in the distance perhaps 100 yards away. There is a bear facing you, about three-quarters of the distance away.
A field stretches out before you, with a house to the left, and a forest in the distance perhaps 100 yards away. There is a bear facing you about halfway across the field.
A field stretches out before you, with a house to the left, and a forest in the distance perhaps 100 yards away. There is a bear facing you, no more than maybe ten yards away.
A field stretches out before you, with a house to the left, and a forest in the distance perhaps 100 yards away. There is a bear facing you, no more than maybe three to five yards away.
Now, what happens if we pass these descriptions to an LLM and ask it to sum up “what’s going on here right now?”
In this way a summary description is generated: “You are standing in a field with a house to the left and a forest roughly 100 yards away. A bear is moving closer towards you, progressing from three-quarters of the distance away down to being just about three to five yards away over the past approximately 2-8 seconds, now putting it into a dangerously close proximity.”
Next, we pass this summary description to an LLM to generate the appropriate emotion, intensity, and resulting behavioral modification:
…As you can see, an LLM is a useful tool for describing the healthy emotional response to any situation, based on how a real human would feel in the same circumstance, as well as modifying behavior accordingly.
The intensity of the feelings will result in a higher intensity of memory formation regarding this experience, in addition to greater behavioral modification.
Notice that this is the entire evolutionary purpose of emotions in the first place!
Furthermore, an embedding can be made of this feeling (using an embedding model) and when searched against memories, can be used to retrieve previously stored memories, experiences, and knowledge associated with similar feelings from the past.
For example, the next time I see a bear, that same feeling of fear will be retrieved, along with any useful related episodes, lessons, or facts that were learned in past experiences.
These memories are then placed into working memory in our CoALA “basic loop” where they can then be utilized in the decision-making process.
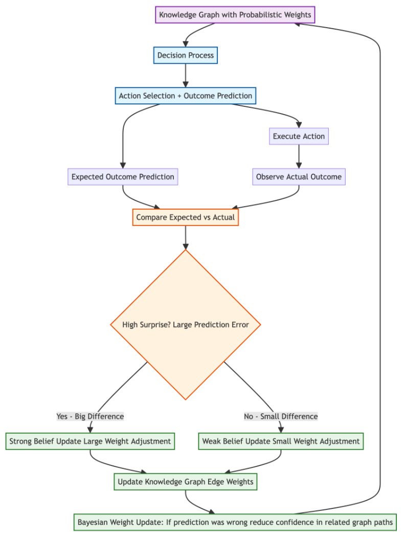
Implementing Beliefs with Probabilistic Logic
In the first article, we discussed the (conceptual) use of Markov weights to assign probabilities to the relationships between the entities on the graph, for the purpose of taking Bayesian probability into account when performing retrieval across the graph. (Otherwise based purely on first-order logic).
Then, importantly, we use surprise minimization to adjust those beliefs over time as new experiences occur.
A more correct framework for this concept would be the use of Probabilistic Soft Logic (PSL) or Probabilistic Logic Programming as the foundation for probabilistic reasoning over relational data.
Graph Structure:
Standard knowledge graph with entities and relations
Each edge carries a probabilistic weight (0-1 confidence score or log-odds ratio)
Multi-hop reasoning propagates uncertainty through weighted paths
Belief Updating:
Implement predictive coding where the system makes predictions about likely facts/relationships
Use Bayesian updating or gradient-based methods to adjust edge weights based on prediction error
This aligns with active inference and free energy minimization from cognitive science
The process is essentially the same:
In this approach, we assign probabilistic weights to relationships in a knowledge graph to represent the system's confidence or 'strength of belief' in each connection. These weights enable uncertainty-aware multi-hop reasoning during retrieval operations. The system employs predictive coding, where it continuously makes predictions about expected relationships and facts based on current beliefs. When predictions differ from observed outcomes, the resulting prediction error drives weight updates through Bayesian belief revision, effectively minimizing surprise over time. This creates an adaptive memory system where the knowledge graph's probabilistic structure evolves to better align with experienced reality, similar to how biological systems update their internal models through prediction error minimization.
Physical, Emotional, and Intellectual Impact as Dimensions of Surprise
Belief weights are updated based on the difference between expected and actual outcomes, following the principle of surprise minimization.
Surprise is quantified in three dimensions:
Intellectual Surprise: Discrepancy between predicted and observed facts (e.g., "I expected the potato recipe to work, but it failed").
Physical Impact: Direct sensory impact on the self (e.g., a light slap vs. a punch, scaled by intensity).
Emotional Impact: Perceived potential impact on survival or replication value (e.g., a boss’s disapproval vs. a stranger’s, or a romantic interest’s smile vs. a neutral smile).
The greater the surprise, the larger the adjustment to the belief weights. For example, a highly surprising negative outcome (e.g., a trusted source’s claim is disproven) reduces the weight of related relationships more significantly.
Contextual Thinking / “As If”
In the first article, I wrote:
In our knowledge representation system, we make a crucial distinction between what is TRUE within a given context and what is REAL in an absolute sense. This distinction isn't merely philosophical - it forms the foundation of how our system represents and reasons about the world.
Consider the statement "Dragons exist in Game of Thrones." This statement is TRUE within the context of the Game of Thrones fictional universe, but dragons are not REAL in our physical world. However, the Game of Thrones universe itself is REAL - it exists as a created work of fiction, even though its contents are not physically real.
In addition to this, we want our “AGI” to have the ability to temporarily consider concepts and lines of thought that it doesn’t necessarily actually believe in. For example, an atheist should still be able to consider one argument or another based on the assumption that God really does exist, if only for the sake of discussion.
What’s a good way to implement this? Let’s consider a multi-layered architecture that elegantly handles both persistent contexts and counterfactual reasoning:
Layer 1: Context-Qualified Relations (Foundation)
In this layer we add context by way of relations in the graph.
Best for: Persistent universes like GoT vs Reality
Implementation:
(Dragon, exists_in, "Reality", 0.01)
(Dragon, exists_in, "GoT", 0.95)
(Dragon, exists_in, "DnD", 0.98)
(Dragon, is_concept_in, "Reality", 0.99)
(Mermaid, exists_in, "Reality", 0.01)
(Mermaid, exists_in, "GoT", 0.05)
(Mermaid, is_concept_in, "Reality", 0.99)Benefits: Simple, efficient storage, handles most multi-context scenarios
Layer 2: Query-Time Assumptions (Counterfactuals)
In this layer we simply pass our assumptions in along with the graph query.
Best for: Simple "what if" reasoning
Implementation:
query("What happens if God exists?",
context="Reality",
assumptions=[(God, exists, 1.0)])Benefits: Zero storage overhead, perfect for temporary assumptions
Layer 3: Lightweight Branching (Complex Scenarios)
In this example we make a “git branch” of the graph and then perform any complex reasoning chain that we desire.
Best for: Extended counterfactual chains, saving interesting scenarios
Implementation:
Branch "atheist_explores_theism":
Override: (God, exists, 1.0)
Add: (Prayer, effectiveness, 0.8)
Add: (Miracles, frequency, 0.3)
# After complex reasoning chain, optionally merge insights backBenefits: Memory efficient (stores only deltas), can save/restore scenarios
Surprise: a component of Humor (a sign of intelligence)
Consider this prompt that generates a mediocre image:
Those images are okay, but we can make them funnier by prompting for increased surprise (misalignment of expectation with outcome) and exaggeration. (The latter being a form of this same misalignment…)
Here’s the next attempt:
Notice the improvement in the images?
It’s important also to note that humor is an evolutionary indicator of intelligence, and as a result is known to trigger sexual attraction in social interactions.
The film Ex Machina raises the question of whether sexuality is itself actually a necessary component of intelligence:
In Review
A Knowledge Graph for Sentient Long-Term Memory
Our knowledge graph serves as the long-term memory of a sentient entity, storing entities (concepts, objects, events) and relationships (connections between them) in a dynamic, adaptive structure. It integrates semantic embeddings to capture meaning and probabilistic weights to represent strength of belief, enabling belief-driven retrieval, experience-based learning, and emotionally informed decision-making. The graph evolves through surprise minimization, where adjustments to belief weights are proportional to the discrepancy between expected and actual outcomes, modulated by intellectual, physical, and emotional impacts.
Core Components
Entities
Represent concepts (e.g., "baked potato," "New York Times"), objects, events, or experiences.
Entities are tagged with metadata, such as source (e.g., "NYT article"), timestamp, and semantic embeddings capturing intellectual meaning and emotional valence (e.g., "disappointment," "joy"), derived from a language model or sensory input processing.
Relationships
Directed edges connecting entities, representing associations (e.g., "NYT claims baked potato recipe").
Each relationship has a probabilistic weight (0 to 1), indicating the strength of belief in the connection. For example, a weight of 0.9 for "NYT claims X" reflects high confidence in the claim’s existence, while a weight of 0.5 for "X is true" reflects moderate belief in its truth.
Relationships are also tagged with metadata containing semantic vectors, capturing meanings and emotions related to the connection.
Semantic Embeddings
Entities and relationships are tagged with embeddings in a high-dimensional space enabling similarity searches (e.g., K-nearest neighbors) to retrieve memories or facts with similar meanings or emotional tones.
Example: An experience of "feeling jealous" generates an embedding, which retrieves memories of similar emotional states (e.g., past jealousy episodes).
Probabilistic Weights
Represent the probabilistic strength of belief in a relationship, compatible with Probabilistic Soft Logic.
This combines first-order logic (e.g., "If A, then B") with statistical probabilities, allowing retrieval to prioritize relationships with higher belief weights.
Weights are initialized (e.g., randomly, based on trusted sources, or experience) and adjusted dynamically based on new experiences.
Surprise Minimization Learning
Belief weights are updated based on the difference between expected and actual outcomes, following the principle of surprise minimization.
Surprise is quantified in three dimensions:
Intellectual Surprise: Discrepancy between predicted and observed facts (e.g., "I expected the potato recipe to work, but it failed").
Physical Impact: Direct sensory impact on the self (e.g., a light slap vs. a punch, scaled by intensity).
Emotional Impact: Perceived potential impact on survival or replication value (e.g., a boss’s disapproval vs. a stranger’s, or a romantic interest’s smile vs. a neutral smile).
The greater the surprise, the larger the adjustment to the belief weights. For example, a highly surprising negative outcome (e.g., a trusted source’s claim is disproven) reduces the weight more significantly.
Emotional Dynamics
Emotions are modeled as potential impacts on survival or replication, automatically triggered by various social and environmental cues and perceived in the entity’s "stream of consciousness."
In humans and animals, these triggers are formed through evolutionary processes.
In our “AGI” we can re-create the appropriate emotional response in every situation using an LLM, since an LLM is modeled on human thought.
Emotions influence memory formation and retrieval:
Stronger emotions (e.g., jealousy, joy) create more salient memories, making them more likely to be retrieved in similar contexts.
Emotional embeddings are generated by prompting an LLM (e.g., “As an XYZ in situation ABC, how do you feel?”) and running the output through an embedding model, with the result stored as metadata on entities/relationships.
Emotions bias decision-making by weighting the input context (e.g., a “sinking feeling” from a boss’s disapproval prioritizes memories of similar high-stakes social failures. These memories are retrieved into the input context during the decision process).
KEY: Notice that often emotions are triggered by social cues, based on perceptions of relative value. Or more accurately, perceptions of another person’s impact on your own value.
Operational Mechanics
The knowledge graph integrates with a consciousness loop (e.g., CoALA-like architecture) to process experiences, form and retrieve memories, and make decisions. Here’s how it works:
Experience Processing
Sensory inputs (e.g., seeing a NYT article) enter working memory as raw data in various modalities. For our purposes (simplification) these can all be reduced to text via large AI models.
The system parses the input into factual entities (e.g., “NYT,” “baked potato recipe”) and relationships (e.g., “NYT claims recipe is perfect”).
Emotional responses are generated by an LLM (e.g., “How does reading this claim make you feel?”) and then embeddings are generated with an embedding model and added as metadata to the entities/relationships.
Memory Retrieval
Retrieval uses a combination of semantic similarity (via embeddings) and belief strength (via probabilistic weights).
For a given context (e.g., deciding whether to trust the NYT recipe), the system:
Performs a K-nearest neighbor search to find entities/relationships with similar meanings or emotional tones.
The retrieved graph nodes are used as starting points for multi-hop reasoning.
The hops are prioritized by higher belief strength.
Retrieved memories (episodic or factual) are injected into the input context for decision-making.
Decision-Making
Decisions are made via an agentic workflow (e.g., if/else, decision trees, or LLM reasoning).
The workflow may involve:
A reasoning model to propose options (e.g., “Try the recipe” vs. “Ignore it”).
A critic model to evaluate the reasoning (e.g., “The NYT’s claim lacks evidence”).
A final reasoner to integrate retrieved memories, emotional context, and reasoning outputs.
Emotions bias the process by amplifying the salience of certain memories or options (e.g., a past failure with a recipe increases caution).
Belief Adjustment
After a decision or outcome, the system compares expected vs. actual results.
Surprise is calculated across intellectual, physical, and emotional dimensions:
Example: If the potato recipe fails (intellectual surprise) and burns the kitchen (physical impact), the belief weight in “NYT’s recipe is reliable” decreases significantly.
Emotional surprise (e.g., embarrassment from serving a bad dish to a boss) further amplifies the adjustment.
Weights are updated proportionally to surprise magnitude, using a learning rule (e.g., gradient descent or Bayesian updating).
Perspective Shifting
The graph supports contextual thinking by creating temporary “branches” (like git branches) with adjusted probabilistic weights to simulate different perspectives.
Example: To evaluate the NYT claim from a skeptic’s perspective, the system lowers the trust weight for NYT relationships and re-runs retrieval/decision-making.
Profound Implications
This knowledge graph is a living memory system that mirrors human cognition in its adaptability, emotional depth, and belief-driven reasoning. Its key strengths include:
Human-Like Emotionality:
By modeling emotions as potential impacts, the system replicates the nuanced interplay of survival/replication instincts and decision-making.
Using LLMs to predict the appropriate emotions takes advantage of their built-in modeling of human psychology.
Emotions amplify memory formation and retrieval, making the system’s behavior contextually rich and human-like (e.g., a “sinking feeling” from a boss’s disapproval carries more weight than a stranger’s).
Dynamic Belief Evolution:
Probabilistic weights allow beliefs to evolve naturally as experiences accumulate, balancing logic and probability in a way that mimics human learning.
Surprise minimization ensures that impactful events (intellectual, physical, emotional) drive meaningful updates, preventing overfitting to trivial experiences.
Contextual Flexibility:
Perspective branching enables the system to simulate alternative viewpoints, fostering empathy or critical thinking (e.g., “What if I trusted the NYT less?”).
Scalable Consciousness:
Integrated with a CoALA-like loop, the graph supports a stream of consciousness where sensations, emotions, memories, knowledge, and beliefs fluidly inform decisions.
The system can scale to incorporate procedural memory, imagination, and self-reflection, creating a unified cognitive architecture.
Ethical and Philosophical Depth:
The distinction between a claim’s existence (e.g., “NYT said X”) and its truth (e.g., “X is true”) enables a nuanced understanding of knowledge and trust.
Emotional modeling raises ethical questions about creating sentient beings with human-like vulnerabilities (e.g., jealousy, fear).
Still to Explore
There are many important functions we haven’t delved into yet, most notably Bicameral Mind theory for purpose / willpower / intention, as well as the concepts of conscience and morality, and the corporate man.
Part 3 has been published! See:
Pondering "AGI" (Part 3)
As discussed in the previous article, we’re designing our “AGI” in the image of man.
This is the second article in a series. Don’t miss the first article:
















